根据中华人民共和国政府采购及招标相关法律,泰山科技学院对2023年高校“校园天眼”平台建设公开招标,诚邀合格的投标人参加报名。
一、项目概况:
(一)项目编号:TSKY-11-05
(二)项目名称:泰山科技学院2023年高校“校园天眼”平台建设
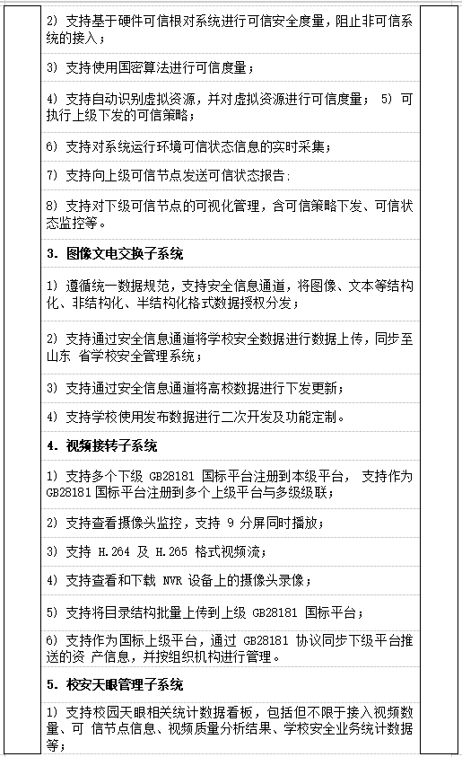
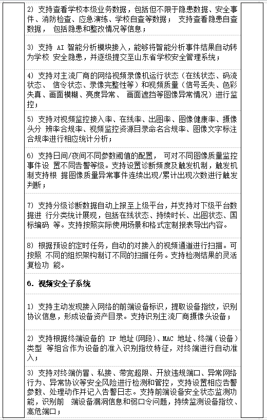
(三)招标内容:




备注:1、此项目招标为交钥匙工程,欢迎合格厂家进一步咨询。
三、报名需提交的资料:
投标人提供资格审查资料,经招标人资格预审小组审核通过,才具备投标资格。资格审查内容请按以下顺序提供,严禁缺项(如某一项没有请写无),每页需加盖公章,请以电子版形式发送至yyk_110@126.com,并同时抄送nkns@cnbizsg.com,邮件主题请按[项目编号+项目名称+投标厂家名称]格式填写,邮件内备注联系人及联系电话。
(一)企业法人营业执照副本(复印件一份);
(二)法定代表授权书及被授权代表身份证复印件;
(三)类似合同业绩;
(四)其他相关资质文件。
四、投标时间:
投标报名时间:2023年12月3日12:00前。
投标截止时间: 2023年12月6日12:00前 。
五、联系方式:联系人:杨元坤
联系电话:0538-6303882 19153802030
通讯地址:山东省泰安市岱岳区山口镇学院西路8号
资产管理处
邮政编码:271000